SGA
主観的包括的評価(Subjective Global Assessment:SGA
患者の栄養状態を客観的に評価するためのツール
ツールの中でも、SGAは、測定のために特別な器具や装置などが必要なく、簡単な問診と身体所見でスケーリングを行えるのが大きな特徴です。
JSPENガイドラインでも記載しているようにSGAは本来アセスメントツールですが、本邦では栄養スクリーニングツールという位置付けでも使用されてきました。
SGA は、主観的指標を用いた栄養評価法であり、栄養療法の“ゴールデンスタンダード”として最も多く使われていました。
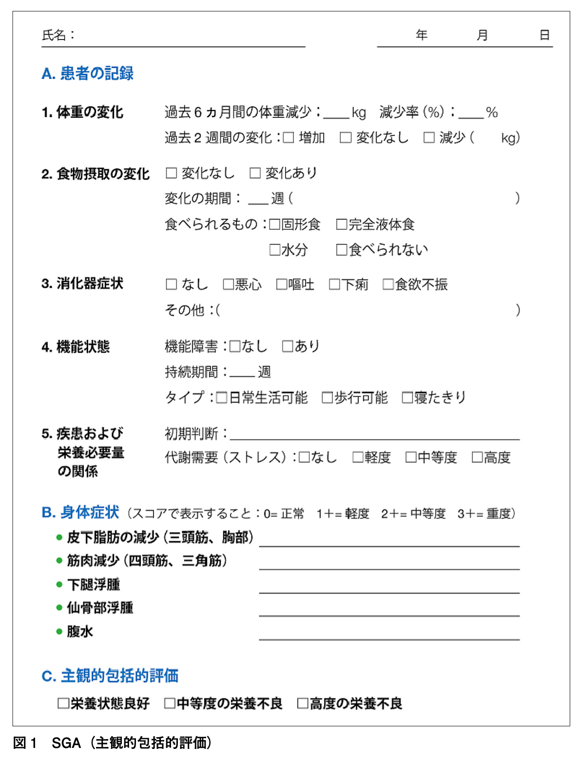
Ⅰ.問診項目
1.体重変化
2.食物摂取状況の変化
3.消化器症状
4.日常生活における活動状況
5.原疾患および代謝状態との関連(代謝亢進の有無と程度)
Ⅱ.身体所見
1.皮下脂肪の損失
2.筋肉の損失
3.浮腫(くるぶし,仙骨部)
4.腹水
(4 段階評価 0:正常,1+:軽度,2+:中等度,3+:高度)
Ⅲ.主観的包括的評価判定
(問診と身体所見により主観的に判定)
A:栄養状態良好
B:中等度栄養不良あるいは栄養不良の可能性
C:重度の栄養不良
SGA(Subjective Global Assessment、主観的包括的評価)は日本では最も使用されてきた栄養評価ツールの一つです。SGA は、本来アセスメントツールですが、日本では、スクリーニングとアセスメントを同時に行えるツールとして、GLIM基準を用いるようになる前までは、広く使われてきました。
令和6年度診療報酬改定で、低栄養診断にGLIM基準を用いることが厚生労働省から通達されました。GLIM基準を用いる際には、スクリーニングとアセスメントを明確に分けて行う必要があります。
SGAは、アセスメントまで行っているため、簡便なスクリーニングツールとしては不向きです。
